

个人赛加密容器解密密钥
做完之后还是能发现自己的问题的,数据库取证这块有着很大的问题,sql语句不会写,都已经标出来了,再沉淀沉淀再过来做
王晓琳手机镜像导入的注意问题

不要直接将压缩包导入火眼,这会导致自动取证失效。先解压,再导入取证
1.[单选题]王晓琳在这本电子书藉里最后对哪段文字加入了重点标示效果 (Highlight)? (2分)
A.卿有何妙计
B. 宝玉已是三杯过去了
C. 武松那日早饭罢
D. 就除他做个强马温罢
和70题有关,既然是《三国演义》,答案显然

不想找了,直接搜索文件没有爆出来,我觉得应该就在数据库里面
2.[多选题]王晓琳的手机里有一个 'MTR Mobile (港铁)' 的手机程序 (Mobile App)。检视其数据库 (Database) 的数据,王晓琳于2022年10月11日 22:04 时将一行程加入书签 (Bookmark),这段行程的起点及终点站包括? (2分)
A.尖沙咀
B. 红硒
C. 康城
D. 青衣
E. 沙田

先搜索“MTR”,找到源文件位置,查找源文件中的.db文件

2022年10月11日 22:04修改完成后的文件就一个查看,看到有“bookmark”

这两步就是利用时间戳转换去推出是哪条字段
3.[填空题]王晓琳于2022年10月2日使用她的手机拍摄了多少张的照片? (以阿拉伯数字回答) (1分)

4.[单选题]检视王晓琳的手机照片,她于2022年10月2日到过什么地方? (1分)
A.大潭郊游径
B.城门畔塘径
C.大榄麦理浩径
D.京士柏卫理径城门畔塘径

检查图库,发现这张照片

5.[单选题]李大辉使用的是一台LG V10的手机,它的型号是什么? (1分)
A.LGH960C
B. LGH961N
C. LGH960H
D. LGH961C
E.LGH961D

6.[单选题]李大辉的手机最常搜索的类别 (Category) 是什么? (1分)
A.护肤品
B. 旅游
C. 运动
D. 学校

7.[填空题]李大辉最近光顾了一家美丰快运公司,这快递件的单号是什么? (不要输入符号及空白,以阿拉伯数字回答) (1分)
检索火眼中的图库,没有找到,去检索应用列表
在这里找到了,google 的一个缓存文件里面,这题确实不好想
8.[单选题]李大辉收到的电邮中有一个钓鱼链结 (Phishing Link),这个链结的地址是什么? (1分)
A.以上皆非
B. https://bit.ly/3yeARcO
C. https://bit.ly/5vM12
D. http://bit.ly/Hell0

先配置过滤搜索条件

导出查看数据库,检索内容

9.[单选题]承上题,这封电邮是从哪个电邮地址寄出的? (1分)
A.2020ChanChan@hotmail.com
B.以上皆非
C.Cavinchow456@yahoo.com
D.30624700Peter@proton.me

根据第九题,conservation对应到这里id字段3
10.[单选题]承上题,寄出这封电邮的IP地址是? (2分)
A. 以上皆非
B. 65.54.185.39
C. 10.13.105.56
D. 58.152.110.218
检视数据库,没找到知识点:安卓GMAIL不会记录邮件ip
11.[单选题]李大辉手机有一个 'order.xlsx' 的档案被加密了,解密钥匙是什么? (1分)
A.2022 Nov!
B. 20221101
C. Nov2022!
D. P@sswOrd!

之前就已经看到了

检索图库的时候看到的但是比赛的时候选择题没必要这么做,直接代入选项即可,问题是wp就不好写了

12.[填空题]香港的街道上每一枝街灯都有编号。分析李大辉手机里的程序 'KMB 1933',哪一枝街灯在经度 (Latitude) 22.4160270000,纬度 (Longitude) 114.2139450000 附近,它的编号是什么?(以大㝍英及阿拉伯数字回答) (2分)

从文件夹里找数据库

数据库导出连接查看

利用navicat搜索,这里找到最后选择字段哪个是路灯编号还是比较具有迷惑性的,但想想IBSN码等,要字母和数字,最后做出选择
13.[填空题]李大辉的手机里有一张由该手机拍的照片,照片的元资料 (Metadata) 曾被修改,这张照片的档案名是什么?(以大写英文及数字回答,不用回答副档名) (2分)

找到文件夹,检索,创建时间和修改时间要不一样,就这一张

一开始,我是想用取证大师去找这些可疑文件,但是取证大师只能搜索电脑的可疑文件,这里是手机应该转换思路,从检索创建时间和修改时间入手
14.[单选题]分析李大辉的手机里的资料,他在哪一间公司工作? (2分)
A.盛大国际有限公司
B.美丽好化妆品公司
C.步步高贸易公司
D.永恒化妆品公司



先检视文件信息,这个一定要有方向,我的第一感觉就告诉我,去找word,excel,ppt,pdf这些文件
15.[填空题]林浚熙曾经以手机登录Google账户的验证码是什么? (不要输入符号,以大写英文及阿拉伯数字回答) (1分)

思路应该就是去看短信,毕竟是验证码嘛
16.[填空题]林浚熙手机的 'WhatsApp' 号码是什么? ( 号码 ) @s.whatsapp.net? (以阿拉伯数字回答) (1分)

17.[单选题]通过分析林浚熙手机的照片,判断他在何处偷拍王晓琳? (1分)
A.交通工具
B. 郊野公园
C. 游泳池
D. 酒店房间

去WhatsApp上查看和王晓琳的聊天记录
18.[填空题]林浚熙曾经删掉自己拍摄的照片,这张照片的档案名 (Filename) 是什么? (不要输入 '.',以大写英文及阿拉伯数字回答。如 Cat10.jpg,需回答CAT10JPG) (2分)

找到图库删除的文件
19.[填空题]王晓琳曾经发送一个PDF档案予林浚熙,这个档案的文件签名 (File Signature) 是什么? (以十六进制数字回答首八位数值,如F0A1C5E1) (2分)

先找到文件夹位置

去源文件对应的位置找到导出文件签名就是文件头的意思文件损坏,不能正常打开,使用010或者winhex查看十六进制数据

收获:文件签名就是文件头
20.[填空题]承上题,该PDF档案内包含一位曾经被骗的受害者资料。分析林浚熙手机的数据,这位受害者的英文名字是什么? (不要输入符号及空白,以大写英文回答) (2分)

在这里看到是excel的格式,尝试修改文件后缀再打开

成功进入


cvv和信用卡有关,这些应该是受害者的信息对应到excel表格里寻找那位受害者

21.[单选题]分析林浚熙手机上的数据,他在2022年10月17日计划去什么地方? (2分)
A.沙田站
B.以上皆非
C.荃湾站
D.国际金融中心二期沙田站
这题我第一想法是去看聊天记录,看他有没有和别人约了什么地方但是实际的思路是去看waze这个软件,是个导航软件,没用过苹果,这个软件也是第一次知道

去弘连里面找到这个包,搜索 .db 文件

就三个,直接导出查看手翻



做了时间戳转换,确定是第二个
22.[填空题]承上题,上述行程的结束时间是? (如答案为 16:01:59,需回答 160159) (2分)


转换第二行end_time的时间戳
23.***[填空题]于林浚熙的手机里,在2022年9月1日或以后,哪一张照片是由其他手机拍摄的,而它的档案名是什么?(不要输入 '.',以大写英文及阿拉伯数字回答。如 Cat10.jpg,需回答CAT10JPG) (2分)
IMG0446HEIC这题不会,埋个坑,以后会了,能看懂sql语句再过来
根据24题找到的字段来搜索,发现源文件名不一致,说明这个文件是其他手机拍摄的

根据24题找到的字段来搜索,发现源文件名不一致,说明这个文件是其他手机拍摄的
24. ***[单选题]根据照片的数据库 (Photos.sqlite) 资料,哪一个栏目标题 (Column Header) 可以显示这张照片的接收方式? (2分)
A. ZIMPORTEDFROMSOURCEIDENTIFIER
B. ZIMPORTEDBYBUNDLEIDENTIFIER
C. ZRECEIVEMETHODIDENTIFIER
D. ZRECEIVEDFROMIDENTIFIER
25. ***[单选题]承上题,这张照片通过什么方式接收? (2分)
A. WhatsApp软件传送
B. 以上皆非
C. 蓝牙传送
D. Signal软件传送
E. 网页下载
26. ***[填空题]承上题,这张照片原本的档案名 (Original Filename) 是什么? (不要输入 '.',以大写英文及阿拉伯数字回答。如 Cat10.jpg,需回答CAT10JPG) (3分)27. ***[填空题]林浚熙手机里有一个备忘录 (Notes) 被上了锁,这个备忘录的名称是什么? (以大写英文及阿拉伯数字回答) (1分)
27.***林浚熙手机里有一个备忘录 (Notes) 被上了锁,这个备忘录的名称是什么? (以大写英文及阿拉伯数字回答) (1分)
28.***[填空题]承上题,上述备忘录的内容有一串数字,它是什么? (以阿拉伯数字回答) (2分)
这六题待我再沉淀沉淀再过来做
29.[单选题]林浚熙计算机 (Computer) 的操作系统 (Operating System) 版本是什么? (1分)
A.Windows 10 Pro 22H2
B.Windows 10 Home 21H2
C.Windows 10 Pro for Workstations 21H2
D.Windows 10 Pro for Workstations 21H1


在这里使用火眼有个问题,一定要从证据分析软件里面点镜像仿真,这样可以读到Windows的账号和密码,千万不要从火眼仿真直接去挂载,这样不一定可以直接读取到

30.[填空题]林浚熙计算机安装了什么品牌的虚拟专用网络 (Virtual Private Network - VPN) 软件? (不要输入符号及空白,以大写英文及阿拉伯数字回答) (1分)

弘连可以找到的

美亚也可以

直接仿真进入看也是可以的
31.[填空题]承上题,分析该虚拟专用网络的日志 (Log),他在哪天安装该虚拟专用网络? (如答案为 2022-12-29,需回答 20221229) (2分)

查看Windows日志即可
32.[填空题]检视林浚熙计算机的数据,他使用哪种加密货币 (Cryptocurrency) 以支付虚拟专用网络软件? (以大写英文回答该加密货币的全名,如BITCOIN) (1分)

去看看Express缓存文件

这里有btc,但是觉得太难找了

直接猜可能会更简单点,常见的货币类型就那几个,实在不行就检视文件夹,没多少
这个文件夹应该不会在软件文件夹里面,而应该在这种缓存文件内,但是这两个方向都应该有,需要想到
33.[填空题]林浚熙的加密贷币钱包 (Cryptocurrency Wallet) 名称是什么? (不要输入符号,以大写英文及阿拉伯数字回答) (2分)

仿真后打开软件就能看到
34. [多选题]林浚熙计算机里安装了哪个浏览器 (Web Browser)? (1分)
A. Tor Browser
B. Opera
C. Google Chrome
D. Internet Explorer
E. Microsoft Edge

去找剩下的Opera Internet Explorer


存在一点点小问题,这里千万不能这样搜索,因为之前可能装过,这些是残留的文件
35. [单选题]林浚熙使用浏览器 'Google Chrome' 曾经浏览最多的是哪一个网站? (1分)
A. https://mail.google.com/mail
B. https://web.whatsapp.com
C. https://gmail.com
D. https://facebook.com

直接排列就能出
36. [多选题]除了上述网站,林浚熙曾使用浏览器 'Google Chrome' 搜索过什么? (1分)
A. docker image教学
B. tor教学
C. php sql教学
D. electrum教学
E. javascript教学

docker image教学
electrum教学

tor教学

php sql教学
37. [单选题]林浚熙的计算机安装了一个通讯软件 'Signal',它的用戶資訊儲存路径是什么? (1分)
A. UsersHEIAppDataRoamingSignal
B. Program Files (x86)Signal
C. UsersHEIDesktopSignal
D. Users퇕RoamingSignal

在这里
38.[填空题]通讯软件 'Signal' 采用一个档案存放用户的聊天记录,它的档案名是什么? (不要输入 '.',以大写英文及阿拉伯数字回答。如 Cat10.jpg,需回答CAT10JPG) (2分)

通过聊天记录跳转到这里,但是可能加密了,打不开,聊天记录都是存在数据库里面的,signal文件夹下就没太多数据库,检视之后就能排查到
***39. [填空题]承上题,对上述档案迸行分析,林浚熙的联络人当中有多少人安装了Signal? (以阿拉伯数字回答) (3分)

***这题也可以手工解密,还没写完

我就猜到了是加密后的数据库,目前我只知道DB Browser可以解密


密码在这里
40. [填空题]林浚熙在 'Signal' 曾经与某人对话,那人的手机号码是什么? 需要与区码 (Area Code) 一同回答 (以阿拉伯数字回答) (3分)

***41. [多选题]承上题,两人在 'Signal' 的对话中有些讯息 (Message) 包含附件,这些讯息的 'ID' 包括? (2分)
A. 46a8762b-78ea-49aa-a6f5-b24975ec189f
B. 9729bf92-ab9c-45f7-8147-66234296aele
C. 5b9650fe-3bb6-4182-9900-f56177003672
D. 47233ffe-1a73-4b3d-b97c-626246ec3129
***42. [填空题]承上题,林浚熙曾经于2022年10月20日轉账 (Transfer Money) 予上述对话人士, 那次轉賬的参考编号是什么? (以大写英文及阿拉伯数字回答) (3分)
43. [单选题]林浚熙的计算机安装了多少台虚拟机 (Virtual Machine - VM) ? (以阿拉伯数字回答) (1分)
A. 1
B. 2
C. 4
D. 3

44. [单选题]林浚熙的计算机里的虚拟机 (VM) 存放在什么路径? (1分)
A. UsersPublicDocumentsVirtual Machines
B. Program FilesVirtual Machines
C. UserHEIRoamingVirtual Machines
D. UsersHEIDocumentsVirtual Machines

45. [单选题]虚拟机 (VM) 使用什么版本的作业系统 (Operating System) ? (1分)
A. Ubuntu 22.04.1 LTS
B. CentOS Linux release 7.6.1810(Core)
C. CentOS Linux 7.5.1804 (Core)
D. Ubuntu 20.04.5 LTS

46. [多选题]虚拟机 (VM) 中的文件传输服务器 (FTP Server) 有哪些用户? (2分)
A. man
B. admin
C. root
D. ftpuser
E. Nobody

能进入虚拟机,一条命令就可以了,但是虚拟机不能在虚拟机环境运行,换成静态分析的思路

根据44题路径,要导出全部的vm文件,再去自动取证,因为vm文件夹相当于有一个启动顺序的,相互联系

查看你终端命令

查看文件
47. [多选题]虚拟机设置了什么网页服务器 (Web Server)? (2分)
A. APACHE
B. WORDPRESS
C. LIGHTTPD
D. IIS
E. NGINX


48. [单选题]网页服务器目录内有图片档案,而此档案的储存位置是? (1分)
A. /var/www/post
B. /var/www/html/post/vendor
C. /var/www/html/post/css
D. /var/www/html/post
E. /var/www/html/post/src

直接按选项查就行
49. [单选题]分析网页服务器的网站数据,假网站的公司名称是什么? (1分)
A. Global Logistics
B. Krick Post Global Logistics
C. Krick Global Logistics
D. Krick Post

50. [单选题]检视假网站首页的显示, 'AY806369745HK' 代表什么? (1分)
A. 邮件收费号码
B. 邮件序号
C. 邮件号码
D. 邮件参考号码

网上翻一个文件夹,index.php一般是首页源码

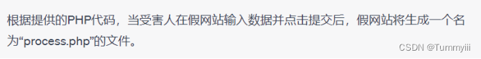
51.[填空题]分析假网站的资料,当受害人经假网站输入数据后,网站会产生一个档案,它的档案名是什么? (不要输入 '.',以大写英文及阿拉伯数字回答。如 Cat10.jpg,需回答CAT10JPG) (2分)

分析index.php可得

分析process.php可得
52. [多选题]分析假网站档案 'process.php' 源码 (Source Code), 推测此档案的用途可能是? (2分)
A. 产生档案
B. 发出邮件
C. 改变函数
D. 更新数据库

53.[填空题]检视档案 'process.php' 源码, 林浚熙的电邮密码是? (以大写英文回答) (1分)

简单的代码审计
54. [多选题]分析档案 'process.php' 源码, 它不会收集哪些资料? (2分)
A. 电话号码
B. 短讯验证码
C. 信用卡号码
D. 电邮地址
E. GPS位置

55. [填空题]虚拟机 (VM) 安装了 Docker 程序,列出一个以'5'作为开端的 'Docker' 镜像 (Image) ID (以阿拉伯数字及大写英文回答) (2分)

56.[填空题]Docker 容器 (Container) 'mysql' 对外开放的通讯端口 (Port) 是? (3分)

这个只是容器内部开放端口,对外开放端口要去找映射IP

57. [填空题]Docker容器 'mysql',用户 'root' 的密码是? (以大写英文及阿拉伯数字回答) (2分)


格式化看的清楚些
***58. [填空题]Docker容器 'mysql' 里哪一个数据库储存了大量个人资料? (以大写英文回答) (3分)

Xshell连接虚拟机,用ip命令查看
***59. [填空题]检视 Docker 容器 'mysql' 内数据库里的资料,李大辉的出生日期是? (如答案为 2022-12-29,需回答 20221229) (3分)
60. [多选题]通过取证调查结果迸行分析 (包括但不限于以上问题及情节),林浚熙的行为涉及哪一种罪案? (5分)
A. 勒索金钱
B. 诈骗
C. 抢劫
D. 购买毒品
E. 传送儿童色情物品
61.[填空题]王晓琳手机的 'IMEI' 号是什么? (以阿拉伯数字回答) (1分)

62.[多选题]王晓琳的手机安装了什么即时通讯软件 (Instant Messaging Apps)? (1分)
A. Signal
B. 微信(WeChat)
C. QQ
D. WhatsApp
E.LINE

63.[单选题]王晓琳于什么日子和时间曾经通过即时通讯软件发出一个 'PDF' 档案? (以时区UTC+8回答) (1分)
A. 2022-10-01 17:39:53
B. 2022-09-30 18:30:28
C. 2022-09-30 17:39:53
D. 2022-10-01 16:30:22

在WhatsApp里面
64.[填空题]承上题,这个 'PDF' 档案的MD5哈希值 (Hash Value) 是什么? (以大写英文及阿拉伯数字回答) (1分)

65.[单选题]王晓琳将这个 'PDF' 档案发给哪一个用户, 而该用户的手机号码是什么? (1分)
A. 85259308538
B. 85269707307
C. 85297663607
D. 85246427813


66.[多选题]王晓琳发出这个 'PDF' 档案的原因是什么? (1分)
A. 分享档案内容
B. 错误发出
C. 寻求协助
D. 无法开启

67.[单选题]承上题,分析王晓琳与上述用户的对话,他们的关系是什么? (1分)
A. 师生
B. 家人
C. 客户
D. 同事

68.[单选题]王晓琳于何时要求上述用户删除一张照片? (1分)
A. 2022-09-28
B. 2022-09-30
C. 2022-10-06
D. 2022-10-03

69.[单选题]承上题,该用户向王晓琳提出什么要求以删除这张照片? (1分)
A. 毒品
B. 性服务
C. 金钱
D. 加密货币

70.[单选题]王晓琳的手机里有什么电子书藉 (Electronic Book) ? (2分)
A. 红楼梦
B. 水浒传
C. 三国演义
D. 西游记


这是第一种,全局搜索的方法,我觉得不太好想

先去看看有啥软件,搜索“book”

这要对苹果手机的目录规范有了解,能看到

这里有图片
